学院首页
学院概况
学院新闻
学院公告
学院简介
学院领导
系所设置
办公电话
师资队伍
杰出人才
教授
副教授
讲师
博士生导师
硕士生导师
行政管理人员
实验人员
教育教学
教务信息
教学工作简报
科学研究
科研成果
学术动态
学生工作
学生工作动态
师德师风
师德师风
资源服务
资料下载
公告栏
党史教育专题
资料上传
您现在的位置:
学院首页
>
学院概况
>
学院公告
> 正文
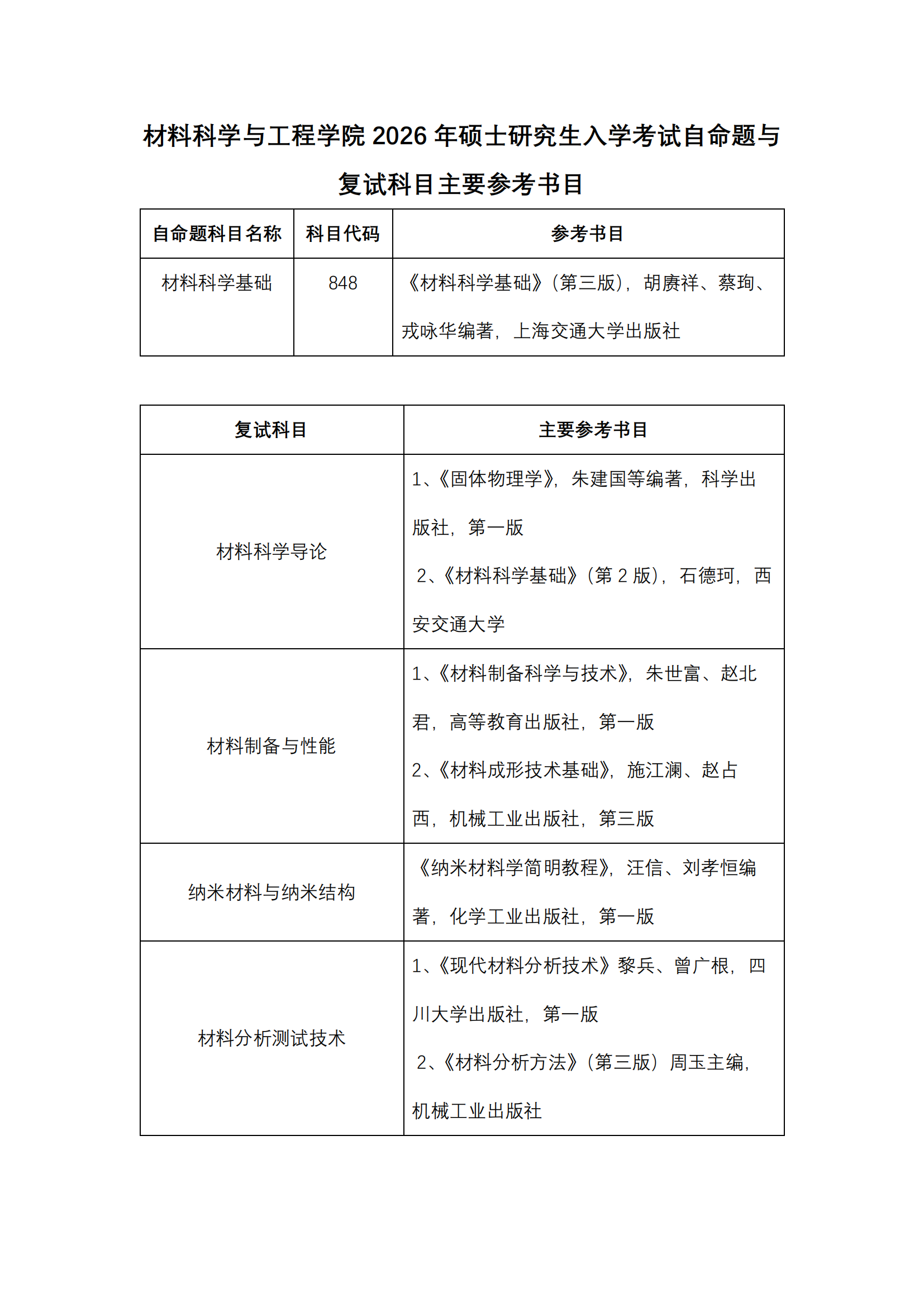
四川大学材料学院2026年硕士研究生入学考试自命题与复试科目主要参考书目
发布人: 发布时间:2025-10-13 浏览次数:次
学院公告
< <
学院新闻
< <
学院公告
< <
学院简介
< <
学院领导
< <
系所设置
< <
办公电话
公告栏
关于2024年新进党员组织关系转接工作的通知
[详细]
友情链接
四川大学
四川大学材料科学与工程学院 ©2006-2010 All Rights Reserved
电话:86-28-85416050 传真:86-28-85416050
邮编:610064 地址:四川大学第一理科楼附三楼